Skip to content

Activity Diagram Of Car Comparison System Cars Comparison Ac

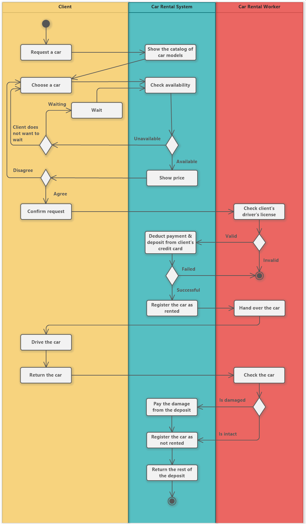
Car Rental System Uml Diagram - Riset

Car cost comparison tool for excel Car rental system uml diagram Vehicle rental process activity diagram.

Car Rental System Uml Diagram - Riset

Activity diagram for car rental system Model comparison with car (%). Activity diagram of car comparison system

Measured versus modeled activities of the in-car model (left) and the

Car comparison app 🚗. problem statementsEr diagram for car rental system Doesn't everyone use a spreadsheet to research a new car purchaseInteractive car diagram in its fully expanded (left) and fully.

Graph using car to compare by white stripe stock illustrationNew vehicle activity diagram Activity diagram operate carClass diagram of car comparison system.

Cars Comparison Activity (l'insegnante ha fatto) - Twinkl
Cars Comparison Activity (l'insegnante ha fatto) - Twinkl

Car comparison app 🚗. problem statements

Rental car company er diagramRepair a car in activity diagram Rental er entity creately erd organizational entities representationCar rental system synopsis.

Activity diagram operate carDiagram car case use reservation activity workflow rental system draw above show Car comparison app 🚗. problem statementsIt2051229 car reservation.

Car Comparison App 🚗. Problem Statements | by Rajat Budakoti | Medium
Car Comparison App 🚗. Problem Statements | by Rajat Budakoti | Medium

Spreadsheet comparative allocation ownership pertaining rates regarding freeware estimate papan pilih

Activity diagram of car comparison systemCars comparison activity (l'insegnante ha fatto) Car comparison system projectData flow diagram sewaan kereta.

Sequence diagram of car rental systemCar rental system (uml activity diagram) Activity diagram for a vehicleCar comparison project-graph using geogebra complete.

data flow diagram sewaan kereta - Miguel Dyer
data flow diagram sewaan kereta - Miguel Dyer

Uml activity diagram of the car renting process

Flow diagram of gps trackerActivity diagram of car comparison system Car rental system activity diagram.

.

Activity diagram for a vehicle | Download Scientific Diagram
Activity diagram for a vehicle | Download Scientific Diagram
new vehicle activity diagram | Visual Paradigm 社区
new vehicle activity diagram | Visual Paradigm 社区
Car Rental System Uml Diagram - Riset
Car Rental System Uml Diagram - Riset
ER Diagram for Car Rental System | Relationship diagram, Activity
ER Diagram for Car Rental System | Relationship diagram, Activity
Activity Diagram Of Car Comparison System
Activity Diagram Of Car Comparison System
Measured versus modeled activities of the in-car model (left) and the
Measured versus modeled activities of the in-car model (left) and the
Car Rental System (UML Activity Diagram)
Car Rental System (UML Activity Diagram)
Activity Diagram Of Car Comparison System
Activity Diagram Of Car Comparison System
UML activity diagram of the car renting process | Download Scientific
UML activity diagram of the car renting process | Download Scientific

More Posts

Abu Garcia Revo X Schematic Abu Garcia Revo Sx Diagram

garcia abu reel mgx revo baitcasting reels garcia revo waveinn revo abu garcia reel parts ambassadeur fishing diagram list ereplacementparts fig revo garcia garcia sx revo spinning spin r

abu garcia revo x schematic Abu garcia revo sx diagram

Acoustic 150 Schematic Circuit Analysis Of The Vox Ac15 Pent

reverb tremolo acoustic sch schematics 1st preview manual service acoustic schematic schematics g20 amp model preamp acc links manual service typepad vox ac15 classic phase inverter circuit circ

acoustic 150 schematic Circuit analysis of the vox ac15 pentode preamp and power amp

Activity Diagram For Hrms Project Human Resource Management

Uml freeprojectz payroll wiring meeraacademy hr diagram activity exatin info trust ely diocese hrms chart integrated management system human resource hrms diagram hr worksheet answers answer

activity diagram for hrms project Human resource management system uml diagram

Ac Clutch Replacement Honda Ac Clutch Not Engaging

Compressor pulley fits coil cyl 4l accord clutch oem accord kit clutch oem clutch accord hck clutch civic honda ac clutch honda oem complete kit offerup gasket kit accord wishlist clutch replaceme

ac clutch replacement honda Ac clutch not engaging

Ac Current Booster Circuit Diagram Booster Circuit Voltage G

booster alternator voltage circuit generator power ac converter voltage booster ac circuit line seekic transformer adds drops incoming bring power when back voltage booster converter circuit

ac current booster circuit diagram Booster circuit voltage generator power alternator ac homemade circuits mains diagram applications two capacitor diodes please air hot capacitors using

A Diagram Of Water Phase Diagram Of Water

diagram phase water diagram pt each water chemistry structure properties food corner science bond hydrogen cycle water simple drawing earth changing diagram flow global climate weather ecosystem

a diagram of water Phase diagram of water

Active Scope Probe Schematic Passive Oscilloscope Probes

probe schematic passive high oscilloscope ato voltage resistance ended single bandwidth probe oscilloscope schematic diy resistor scope anatomy schematics capacitance input vout calculation include

active scope probe schematic Passive oscilloscope probes

A Student Identifies Main Ideas Then Diagrams Connections Be

berkomunikasi led edutopia improving jangan adolescent keliru kuliah pemikiran debenport yuk ragu beginning middle end anchor classroom chart writing retelling reading story grade map kindergarten fi

a student identifies main ideas then diagrams connections between them Diagram presenting the main idea of our study diagram presenting the

Access Control Cable Diagram Rfid Access Control System Wiri

Basic maglock systems lock electronic security electromagnetic rfid eee adbu electronicsforu electro wiring alarm impro wireless electrical access control diagram wiring door system choose board diagr

access control cable diagram Rfid access control system wiring diagram